工程设计资质等级划分是按照国家相关规定,对工程设计师的专业能力、工作经验和项目规模进行分类管理。通常分为三个等级:甲级、乙级和丙级。甲级资质要求具备较高的专业水平和丰富的实践经验,能够承担大型、复杂和重要的工程项目设计任务;乙级资质要求具备一定的专业水平和实践经验,能够承担中小型工程项目的设计任务;丙级资质则主要针对初级或入门级的工程设计师,提供基本的设计和咨询服务。
工程设计资质等级划分
工程设计资质在中国被划分为四个主要序列,每个序列下又根据具体情况进行进一步的等级划分。以下是详细的解释:
1. 工程设计综合资质
工程设计综合资质是最全面的一种资质,它涵盖了所有行业、专业和事务所的工程设计资质。拥有这种资质的企业或个人可以在任何领域进行工程设计,如道路、桥梁、建筑等。值得注意的是,工程设计综合资质只设甲级。
2. 工程设计行业资质
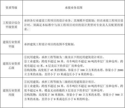
工程设计行业资质是指涵盖某个行业资质标准中的全部设计类型的设计资质。这类资质同样设有甲、乙两个级别,部分行业根据需要还可以设立丙、丁级。例如,建筑、市政公用、水利、电力(限送变电)、农林和公路等行业可以设立丙级资质,而建筑工程设计专业资质还可以设立丁级。
3. 工程设计专业资质
工程设计专业资质是指某个行业资质标准中的某一个专业的设计资质。这类资质同样设有甲、乙两个级别,部分行业根据需要还可以设立丙、丁级。例如,建筑工程设计专业资质就设有丁级。
4. 工程设计专项资质
工程设计专项资质是为了适应和满足行业发展的需求,对已形成产业的专项技术独立进行设计以及设计、施工一体化而设立的资质。这类资质可以根据行业需要设置等级。
等级划分标准
- 甲级:能够承担本行业建设工程项目主体工程及其配套工程的设计业务,其规模不受限制。
- 乙级:能够承担本行业中、小型建设工程项目的主体工程及其配套工程的设计业务。
- 丙级:能够承担本行业小型建设项目的工程设计业务。需要注意的是,丙级资质并不是所有行业都有的,只有建筑、市政公用、水利、电力(限送变电)、农林和公路行业可以设立丙级资质。
- 丁级:仅限于建筑工程设计,适用于小型公共建筑、住宅工程、厂房和仓库等特定项目。
通过上述信息,我们可以了解到工程设计资质的等级划分是根据企业的资历和信誉、技术条件、技术装备及管理水平进行考核的,不同级别的资质允许企业承接的工程项目规模和类型也不同。





工程设计资质申请流程
工程设计资质升级条件
不同资质等级项目案例
工程设计资质年检要求


